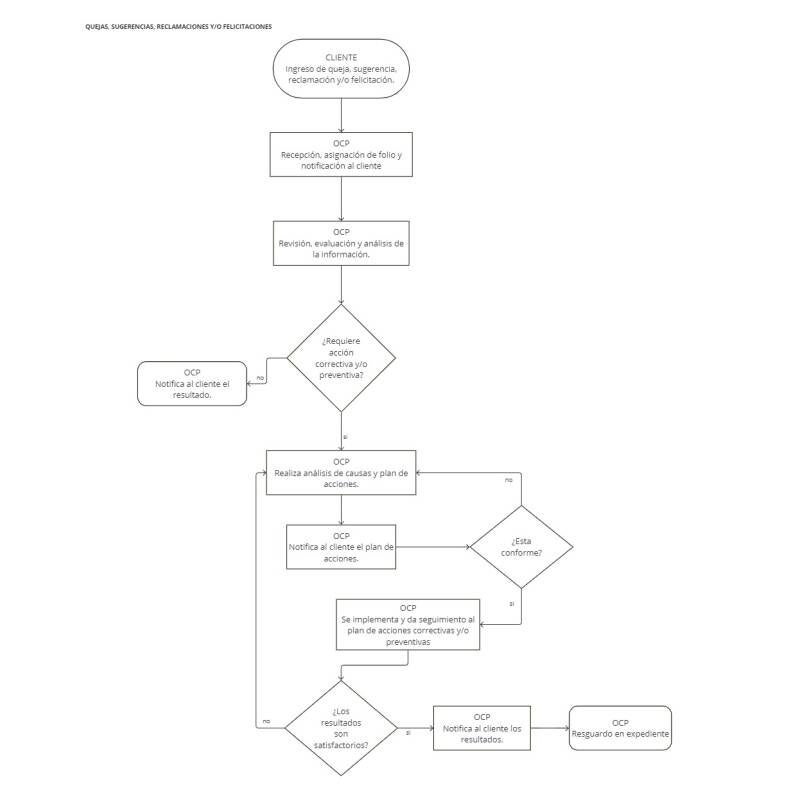
Conoce nuestro procedimiento de Quejas, sugerencias, felicitaciones y reclamaciones
Si tienes alguna queja, sugerencia o felicitación sobre nuestros servicios puedes usar esta herramienta hecha para ti, con gusto la atenderemos.

Si tienes alguna queja, sugerencia o felicitación sobre nuestros servicios puedes usar esta herramienta hecha para ti, con gusto la atenderemos.