ACM certificación de productos
Inicio
Acerca de nosotros
Nuestra historia
Aviso legal
Servicios
NOMS Y NMX acreditadas
Paquetes informativos
Proceso de certificación
Comunicación
Circulares informativas
Noticias
Quejas, sugerencias, felicitaciones y reclamaciones
Certificados ACM
Productos certificados
Certificados CONNUE
contacto
Buscar
Procesos de certificación
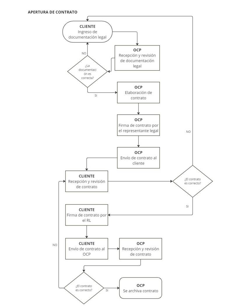
Proceso para apertura de contrato
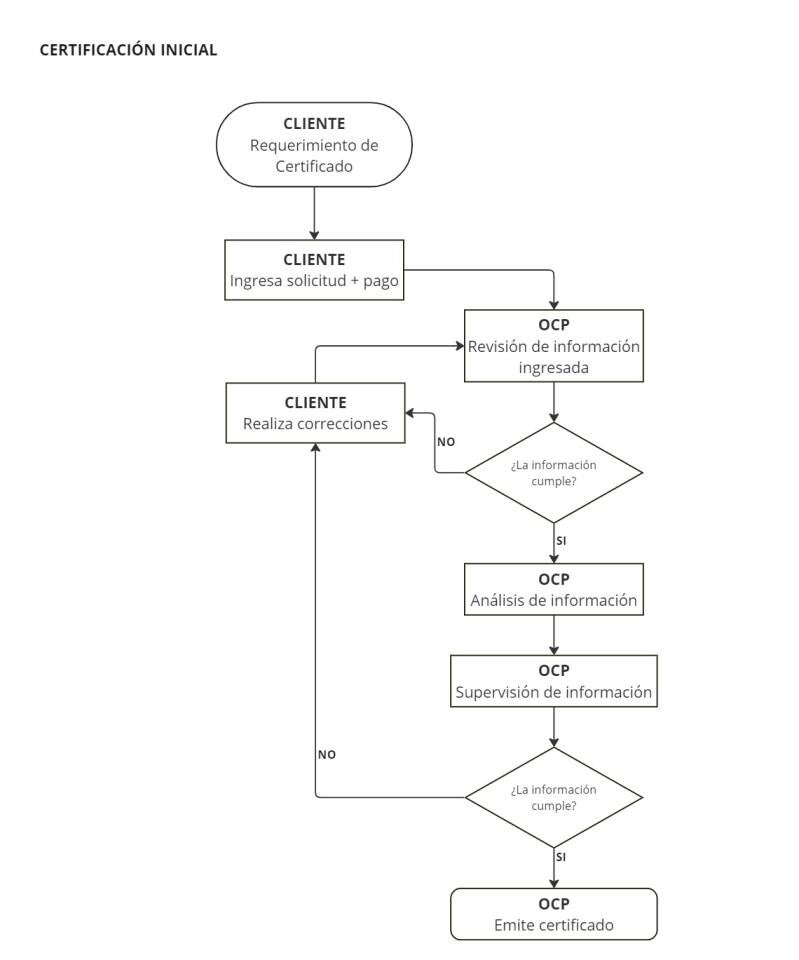
Proceso de certificación
Proceso para ampliaciones de certificados
Proceso para renovación de la certificación
Proceso de suspensión y cancelación de la certificación
¿Tienes dudas...? Contáctanos
Nombre *
Teléfono *
Dirección de correo electrónico *
Mensaje *
Dejar este campo vacío
Enviar formulario